设为首页
加入收藏
微博
网站地图
当前位置:
信息公开
>
区政府信息公开目录
>
目标责任考核
索引号:
XXGK-2016-002728
发布机构:
耀州区人民政府
发布日期:
2016-08-23
文号:
关键字:
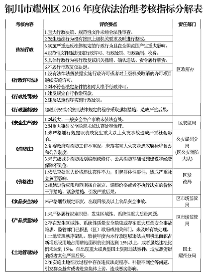
铜川市耀州区2016年度目标责任考核指标分解表
浏览次数:
次
铜川市耀州区2016年度目标责任考核指标分解表
[网络编辑:李元仓]